登入
註冊
WikiTeamWork
探索
首頁
所有頁面
社區頁
互動式地圖
近期網誌
頁面
最新頁面
WISC-III魏氏兒童智力量表
教育心理學概念圖
WAIS:連環圖系
WAIS:圖形設計
WAIS:物型配置
WAIS:圖畫補充
WAIS:矩陣推理
最新網誌
分類
題庫
心理衡鑑:第一章
BSR:目錄
BSR:第一章
BSR:第二章
BSR:第三章
BSR:第四章
BSR:第五章
心理測驗
心理測驗(Anastasi著)題庫
心理測驗題庫:第一章
心理測驗:目錄
心理測驗題庫:第二章
心理測驗題庫:第三章
心理測驗題庫:第四章
心理測驗題庫:第五章
社群
社群首頁
社群中心
說明中心
登入
尚未註冊?
註冊
登入
選單
探索
更多
歷史
廣告
跳至內容
WikiTeamWork
887
個頁面
探索
首頁
所有頁面
社區頁
互動式地圖
近期網誌
頁面
最新頁面
WISC-III魏氏兒童智力量表
教育心理學概念圖
WAIS:連環圖系
WAIS:圖形設計
WAIS:物型配置
WAIS:圖畫補充
WAIS:矩陣推理
最新網誌
分類
題庫
心理衡鑑:第一章
BSR:目錄
BSR:第一章
BSR:第二章
BSR:第三章
BSR:第四章
BSR:第五章
心理測驗
心理測驗(Anastasi著)題庫
心理測驗題庫:第一章
心理測驗:目錄
心理測驗題庫:第二章
心理測驗題庫:第三章
心理測驗題庫:第四章
心理測驗題庫:第五章
社群
社群首頁
社群中心
說明中心
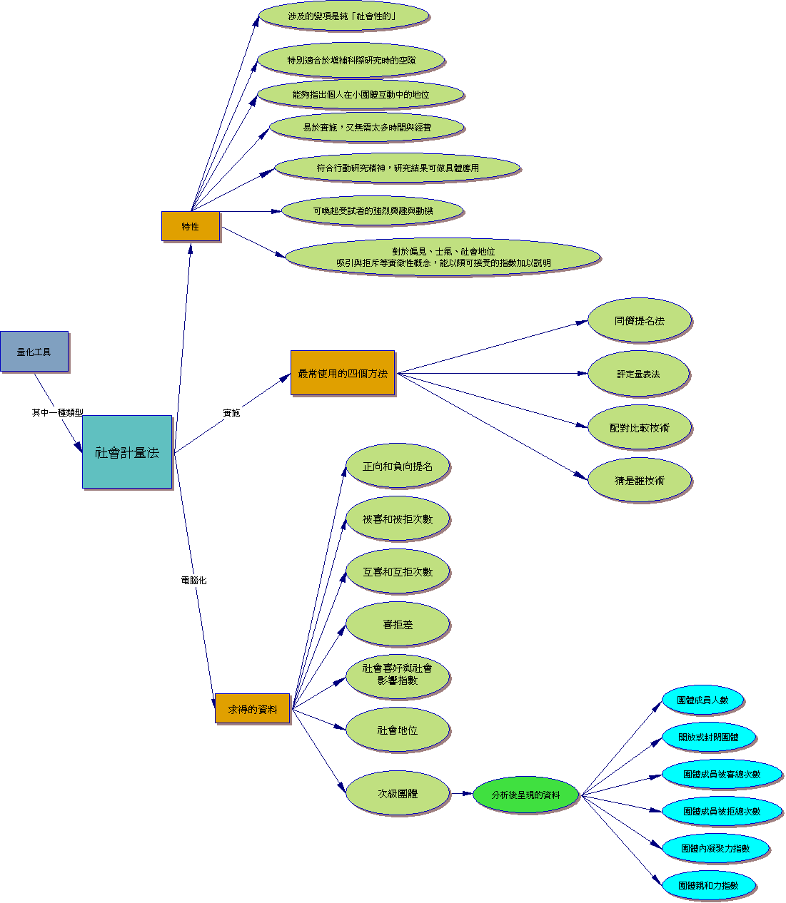
概念圖/社會計量法
登入以編輯
歷史
重新整理
討論 (0)
廣告